新加坡的住宿选择丰富,但价格也相对较高。
因此,对于第一次到访的游客而言,选择合适的区域比挑选具体的酒店更为重要。选对了“根据地”,你的旅行就成功了一半。
以下是一些推荐的住宿区域和酒店:
第一类:核心旅游区 – 游玩最便利,预算充足首选
如果你希望节省交通时间,追求极致的便利,且预算相对充足,以下三个区域是上上之选。
1. 滨海湾 | 地标之选,极致体验
这里是新加坡的明信片,住在这里意味着与金沙酒店、滨海湾花园、鱼尾狮等标志性景点为邻。
核心优势:
步行可达:可步行游览主要地标,夜景无敌。
交通枢纽:靠近政府大厦、莱佛士坊地铁站,通往全岛。
高端体验:集合了全球顶级酒店品牌和奢华购物中心。
适合人群:首次到访、注重体验、预算充足的游客,尤其适合家庭和情侣。
酒店推荐:
奢华之选:滨海湾金沙酒店。无需多言,无边泳池即是理由。
高端之选:富丽敦海湾酒店。古典优雅,部分房间正对金沙灯光秀。
品质之选:新加坡滨海湾宾乐雅臻选酒店。以“空中花园”著称,绿意盎然。

2. 乌节路 | 购物天堂,都市心脏
新加坡最著名的购物街,从奢侈品到平价品牌一应俱全,充满了都市活力。
核心优势:
购物天堂:酒店楼下可能就是商场,购物后可以立刻回房“卸货”。
美食林立:从商场食阁到米其林餐厅,选择极其丰富。
交通便利:红线南北线贯穿,可快速抵达滨海湾、动物园等地。
适合人群:购物爱好者、美食探索者以及喜欢住在繁华市中心的朋友。
酒店推荐:
经典之选:新加坡君悦酒店。位于商圈核心,品质稳定。
设计之选:新加坡香格里拉酒店(乌节路)。隐于繁华中的度假风。
性价比之选:新加坡乌节门今旅酒店。位置极佳,价格相对亲民。

3. 圣淘沙岛 | 度假天堂,亲子首选
如果旅行主题就是度假和玩乐,直接住进圣淘沙岛是最佳选择。
核心优势:
玩乐零距离:环球影城、S.E.A.海洋馆、水上探险乐园等都在岛上。
度假氛围浓:拥有沙滩、丛林和高尔夫球场,与主岛喧嚣隔绝。
免费交通:岛内巴士、沙滩捷运均可免费乘坐。
适合人群:家庭亲子游,以及专程来度假、想远离城市的游客。
酒店推荐:
亲子王者:新加坡圣淘沙香格里拉度假酒店。拥有超大的儿童泳池和水上滑梯。
乐园之选:新加坡Hard Rock酒店。风格时尚,步行即可到达环球影城。
海滨之选:圣淘沙湾W酒店。私密性高,适合情侣或追求时尚的旅客。

第二类:性价比生活区 – 探索本地生活,控制预算
如果你的旅行预算有限,或者希望更深入地感受新加坡的本地生活气息,这些区域提供了绝佳的平衡点。
1. 牛车水/克拉码头 | 历史风情与夜生活
这里是唐人街,历史文化深厚,毗邻克拉码头酒吧区,白天与夜晚有两种面孔。
核心优势:
文化中心:充满历史建筑、地道美食(了凡油鸡饭等)、特色小店。
夜生活丰富:步行可至克拉码头,体验河畔酒吧与夜景。
交通便利:紫线东北线枢纽,去小印度、滨海湾等地都很方便。
适合人群:年轻旅行者、背包客、美食爱好者,喜欢热闹和文化探索的游客。
酒店推荐:
设计之选:新加坡柏薇樟宜酒店(牛车水店)。现代设计,位置核心。
特色之选:新加坡客来福酒店。由传统店屋改造,风格独特。
经济之选:5footway.inn Project Chinatown。有设计感的精品旅舍。

2. 小印度/甘榜格南 | 异域风情,色彩斑斓
这两个相邻的区域充满了强烈的民族特色,是体验印度文化和马来文化的好地方。
核心优势:
感官冲击:鲜艳的色彩、独特的香料气味、精美的建筑(如苏丹回教堂)。
地道美食:印度煎饼、拉茶、马来菜等,价格非常亲民。
文艺气息:哈芝巷遍布涂鸦墙和个性小店,适合拍照。
适合人群:文化探索者、摄影爱好者、预算有限的背包客。
酒店推荐:
位置之选:新加坡柏薇艺术酒店。就在小印度地铁站旁,出行极便利。
特色之选:The Daulat Hotel。位于甘榜格南,设计融合传统与现代。

3. 芽笼 | 市井美食天堂
这是一个极具争议又充满魅力的区域。一边是合法的红灯区,另一边则是全新加坡最著名的“美食战场”。
核心优势:
终极吃货天堂:田鸡粥、榴莲、海鲜煮炒、肉骨茶……地道美食云集,营业到深夜。
价格亲民:住宿和餐饮价格显著低于市中心。
重要提醒:该区域环境相对复杂,夜晚人多嘈杂。建议谨慎选择,且最好结伴同行。
适合人群:资深美食猎手、预算极其有限、且适应能力强的背包客。
酒店推荐:以经济型连锁酒店为主,如 Hotel 81、Fragrance Hotel 系列,请务必仔细查看评价。

第三类:特色风情区 – 追求独特体验
如果你已经多次到访新加坡,或者希望获得一些与众不同的住宿体验,可以考虑这些区域。
如切/加东:充满土生华人文化的街区,色彩斑斓的“娘惹”老屋非常适合拍照。这里安静、文艺,有许多特色咖啡馆和精品店。
中峇鲁:新加坡最早的市镇之一,如今是本地文青的聚集地。拥有大量精心修复的老式组屋、独立书店和咖啡馆,适合喜欢慢节奏、本地生活的旅客。
港湾/怡丰城:位于主岛连接圣淘沙的关口,拥有巨大的购物中心怡丰城。住在这里,去圣淘沙非常方便(可步行或乘捷运),同时又能享受比岛上更实惠的住宿价格。
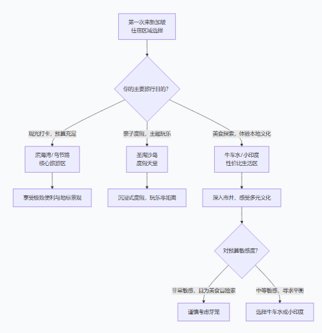
📍 如何做出你的最终选择?
你可以参考以下流程图,快速定位最适合你的区域:

最后,无论选择哪个区域,在新加坡都请记住:
靠近地铁站是王道:新加坡地铁系统发达,住处步行10分钟内能到地铁站,会为你的旅程节省大量时间和体力。
善用预订平台筛选:在预订时,使用地图模式,并筛选“靠近地铁站”选项。
税费不可忽视:新加坡酒店价格通常不含10%服务费和7%消费税,付款前请确认最终价格。
希望这份指南能帮助你轻松找到在新加坡的“完美之家”,祝你在狮城有一次愉快的旅程!
